Généalogie d'Isabelle Romée. (version augmentée du 12 mai 2020)
Proposé par THEVENIN
Parente de Charlemagne à la 19ème génération et parente d’Hugues Capet. Sa parenté avec Saint François d’Assise. Des descendants de Jacquemin d’Arc alliés aux Capétiens.
Il est à noter que cet article a été référencé par Jean-Louis Beaucarnot sur le site de la Revue Française de Généalogie. ( Lire l'article sur le site de RFgénéalogie )

Isabelle Rommée et ses deux fils devant Jean Bréhal sollicitant du pape Calixte III l'ouverture du procès en nullité de la condamnation de Jeanne.
Miniature du manuscrit de Diane de Poitiers, XVIe siècle, coll. privée.
La légende nous enseigne que les parents de Jeanne d’Arc étaient des laboureurs de simple extraction dont les familles appartenaient au commun des mortels. Les livres d’histoire ne s’étendent pas sur les fonctions administratives et sociales du père adoptif de la Pucelle, Jacques d’Arc, ni sur ses origines aristocratiques anciennes. Il en est de même pour les autres membres de la famille d’Arc qui avaient des fonctions sociales éminentes.
En ce qui concerne la mère adoptive de notre héroïne, la légende ignore totalement ses origines généalogiques prestigieuses car elles ne sont pas compatibles avec les éléments légendaires présentés comme historiques et défendus par les historiens que nous qualifierons " d’historiquement corrects ".
Isabelle Romée appartient à une branche cadette d’une famille illustre du Barrois et de Lorraine, les Salm, dont la noblesse remonte aux temps ancestraux. Nous sommes en présence d’une ascendance mérovingienne et capétienne à la fois, puisque Isabelle Romée est une parente lointaine de Charlemagne à la 19ème génération d’une part, et elle est, d’autre part, une parente du fondateur de la monarchie capétienne.
Nous étudierons successivement :
- Les origines de Jacques d’Arc
- Les armes de la famille d’Arc
- L’Ordre du Porc-épic attribué à Pierre d’Arc
- La généalogie de la mère adoptive de la Pucelle, Romée de Vouthon - Parentés Charlemagne et Hugues Capet
- Les descendants de la famille d'Arc - La noblesse - Les actes du pouvoir royal
- Les Salm, Badonviller et les Templiers
- Une parenté avec Saint François d’Assise
- Des descendants de la famille d’Arc par la branche de Jacquemin alliés capétiens par le mariage de Jeanne du Lys avec Olry Colin des Hazards
- Considérations sur les armes de la Pucelle
Les origines de Jacques d’Arc, père adoptif de la Pucelle :
Le mari d’Isabelle Romée est également issu d’une famille de noblesse chevaleresque. Le Vicomte Oscar de Poli, dans l'annuaire de 1890 du Conseil héraldique de France, dont il était le Président, publia ( pages 41 à 99 ) des " Notes sur la Famille de Jeanne d'Arc " où il envisageait la possibilité que cette famille soit un rameau d'un lignage chevaleresque fort ancien : celui des seigneurs d'Arc sur Tille.
Sa conclusion (page 84) était que : " dès le XIIe siècle ces derniers provignaient dans la direction de la Champagne ; à l'aide de quatre ou cinq cents de leurs titres, pendant trois siècles, d'Arc sur Tille jusqu'auprès de Ceffonds de 1360 à 1375, date approximative de la naissance de Jacques, père de la Pucelle, des rameaux de cette très noble maison étaient possessionnés aux environs de Ceffonds, où naquit ledit Jacques ".
Dans les années 1940 à 1953, deux érudits, le général Alfred Voiriot et son frère Charles Voiriot, firent de leur côté des recherches minutieuses aux Archives départementales de la Côte d'Or, dont Charles publia les résultats à Dijon en 1954 ( De l'ascendance paternelle au lieu natal de Jeanne d'Arc, Dijon, Bernigaud et Privat, 1954 ) -
Eux aussi aboutissent à la conclusion d'une origine chevaleresque de la famille de Jacques d'Arc.
Les armes de la famille d’Arc :
La famille d’Arc possédait des armes : " d’azur à l’arc posé en fasce, chargé de trois flèches entrecroisées, les pointes férues, deux d’or ferrées et plumetées d’argent, la troisième ferrée et plumeté d’or. En chef d’argent au lion passant de gueules " ( voir la reproduction ci-dessous ).
Plusieurs de ses membres ont exercé des fonctions importantes, tant auprès de la famille royale ( dont un précepteur du dauphin ), que dans l’administration et dans l’Eglise.
Nous présentons le blason de la famille d’Arc qui ne doit pas être confondu avec celui octroyé à Jeanne la Pucelle seule par le roi Charles VII. Le sujet de la noblesse de la famille d’Arc, voir l'étude sur notre site, est très controversé et entretenu par les historiens partisans de la légende, qui ne veulent pas reconnaitre que la famille d’Arc ne pouvait pas être anoblie en 1429 une seconde fois car déjà noble ! L’examen de l’authenticité des lettres d’anoblissement ( lettres patentes de décembre 1429 ) n’a jamais été réalisé par les nombreux historiens, tenants de l’histoire officielle. La Pucelle a reçu son blason personnel en juin 1429, à l’occasion d’un acte royal authentique, telle une princesse de France.

Armoiries ancestrales de la famille d’Arc sculptées dans l’église de Ceffonds, reproduites dans le livre de M. de Sermoise

Reproduction couleur des armoiries ancestrales de la famille d'Arc


Blason octroyé à la Pucelle en juin 1429, par le brevet ci-dessus
L’ordre du porc-épic attribué à Pierre d’Arc :
La distinction de l’Ordre du Porc-épic décernée par Charles d’Orléans au chevalier Pierre, fils de Jacques d’Arc, nécessitait de la part du récipiendaire d’être issu de quatre générations nobles. Nous sommes donc en présence d’une famille noble.
L’Ordre du Porc-épic fut institué par Louis de France Duc d'Orléans, second fils du Roi Charles V, auteur de la branche d'Orléans qui mit la Couronne de France sur la tête du Roi Louis XII.
Cette Institution date de l'année 1363 et est née à l’occasion des fêtes et pour la solennité et les réjouissances du Baptême de Charles d'Orléans, fils aîné du Duc ; Louis arrêta le nombre des Chevaliers de cet Ordre à vingt-cinq, lui étant compris en qualité de Chef Souverain ; le Collier se compose d'un tortil de trois chaînes d'or, au bout duquel pend un Porc-épic aussi d'or, sur une terrasse émaillée de vert et de fleurs, lequel se mettait sur le Manteau de l'Ordre de velours azuré (les frères de Sainte Marthe disent de velours violet, le Mantelet d'Hermines) doublé de Satin cramoisi, dont était le Chaperon et le Mantelet ; sous ce Manteau une Soutane de violet. Il prit ce Porc-épic pour devise, pour montrer à Jean Duc de Bourgogne son ennemi mortel qu'il se vengerait à nouveau des bravades qu'il lui faisait, et romprait ses mauvais desseins, en quoi se rapportait de quelque façon la devise de l'Ordre, COMINUS ET EMINUS, qui est à dire de près et de loin ; ainsi cet animal darde ses pointes à ceux qui l'offensent.
On donnait encore aux chevaliers un camaïeu garni d'or, sur lequel était de relief la figure du porc-épic, et pour cette raison il était aussi appelé l'ordre du camaïeu.

Représentation de l’insigne de Grand Maître de l’Ordre du Porc-épic par la Librairie d’Orléans
La généalogie de la mère adoptive de la Pucelle Romée de Vouthon :
La suite généalogique suivante depuis Charlemagne est significative de l’ascendance du personnage. Nous constaterons ainsi que cette dernière est issue de familles royales, celles de Charlemagne et d’Hugues Capet, fondateurs des dynasties de notre pays :
Charlemagne de Francie ( 747-814 )
Plusieurs épouses et concubines dont Hildegarde de Vintzgau 757-783
Enfants dont Louis 1er le Pieux

Armes de Charlemagne
Louis Ier le Pieux de Francie ( 778-840 )
Marié à Ermengarde de Hesbaye vers 794 – marié en 819 à Judith de Bavière
Enfants dont Charles II de Francie
Charles II le Chauve de Francie ( 823-877 )
Marié à Ermentrude d’Orléans – marié à Richilde
Enfants dont Louis II le Bègue
Louis II le Bègue ou le Fainéant ( 846-879 ) - Roi de France
Connu sous le nom de Louis II Carolingiens dit le Bègue, Louis II roi de France dit le Bègue et Louis II Carolingien, roi d'Aquitaine dit le Bègue.
Fils de Charles II Carolingien, empereur dit le Chauve et Ermentrude d' Orléans, reine de France.
Epouse Ansgarde d'Hiémois de Bourgogne en 862. Ansgarde d'Hiémois de Bourgogne et Louis II, roi de France dit le Bègue ou le Fainéant divorcent en 866.
Roi d'Aquitaine en 867. Il épouse Aélis de Paris, fille de Girard II de Paris, comte de Roussillon et Eve d' Auxerre vers 874.
Roi des Francs le 06 octobre 877.
Décède le 10 avril 879 à Compiègne et est inhumé le 14 avril 879 dans l'église Notre-Dame de Paris.
Enfants dont Charles III le Simple.
Charles III le Simple ( 879-929 ) - Roi de France
Il est aussi connu sous le nom de Charles III, roi de France et Charles III Carolingien, roi de France le Simple. De 888 à 922, il est connu sous le nom de Charles, roi de Lotharingie dit le Simple.
Fils de Louis II, roi de France dit le Bègue ou le Fainéant et Adélaïde de Paris.
Roi des Francs le 8 juillet 893 à Laon.
Epouse Frérone de Ringelheim, fille de Thierry II, comte de Ringelheim en Saxe et Rheinghildin de Frise en 907.
Il épouse Hedwige d'Angleterre, fille de Édouard Ier, roi d'Angleterre dit l'Ancien et Elfleda de Bernicie en 919.
Roi de Lotharingie en 911. Déposé en 923.
Décède le 7 octobre 929 au château de Péronne.
Père de Louis IV d’Outre-Mer.
Louis IV d’Outre-Mer ( 921-954 ) - roi de France
Il est aussi connu sous le nom de Louis IV Carolingien dit d'Outremer, Louis IV, roi de France, Louis France, empereur et Louis IV Carolingien, roi de France d'Outremer. En 936, il est connu sous le nom de Louis IV, roi des Francs-de-l'Ouest.
Fils de Charles III, roi de France dit le Simple et Hedwige d' Angleterre.
Roi des Francs le 15 janvier 936 à Reims. Epouse Gerberge de Saxe, fille de Henri Ier, empereur de Saxe dit l'Oiseleur et Matilde de Ringelheim, reine de Germanie en 939.
Décède le 10 septembre 954 à Reims. Inhumé le 15 octobre 954 dans la basilique Saint-Rémi de Reims.
Enfants dont Charles Ier, duc de Basse-Lorraine dit le Gros.
Charles 1er dit le Gros ( 953-994 ) - Duc de Basse-Lorraine.
Il est aussi connu sous le nom de Charles de France, duc de Lothier, Charles, duc de Brabant et Charles de Lothier. Il est le fils de Louis IV, roi de France dit d'Outre-Mer et Gerberge de Saxe.
Epouse Bonne, comtesse d'Ardennes, fille de Godefroi 1er de Limbourg, comte d'Ardennes, Verdun, Bidgau et Methingau dit le Captif et Mathilde, princesse de Saxe dite Billung vers 971. Il épouse également Agnès de Meaux, fille d’Herbert III de Vermandois, comte de Meaux et Troyes et Hedwige d' Angleterre en 985.
Décède le 22 juin 994 à Orléans.
Enfants dont Ermengarde de Lothier.
Sans reprendre un historique détaillé, il faut se rappeler qu’en 959 le Duché de Lotharingie est divisé en deux territoires, un Duché de Basse-Lotharingie, qui rapidement deviendra le Duché de Lothier, puis Duché de Brabant, et un Duché de Haute-Lotharingie, qui deviendra le Duché de Lorraine ( Haute-Lorraine ). En conséquence de quoi, l’histoire de la Haute-Lorraine est distincte de celle de la Basse-Lorraine depuis le Xe siècle.
![]() |
![]() |
| Blason des Ducs de Lothier (Basse-Lorraine) | Blason des Ducs de Brabant : de gueules, à la fasce d'argent (Armes reprises par les Comtes de Louvain) |
Albert Ier comte de Namur ( 959-1011 )
Comte de Namur à partir de 981 jusqu’à sa mort. Il était fils de Robert Ier, comte de Namur.
Alors que son père disparait des actes dès 974, il n’apparaît qu’en 981 comme comte de Namur. Dès 973, il s’était joint aux fils de Régnier III de Hainaut, Régnier et Lambert qui cherchaient à reconquérir leur héritage sur Renaud et Garnier, les comtes nommés en Hainaut par l’empereur Otton Ier.
Réconcilié par la suite avec l’empereur, il se voit confier par ce dernier la défense de l’abbaye de Brogne en 998.
Il épouse Ermengarde de Lothier, fille de Bonne, comtesse d'Ardennes et Charles Ier, duc de Basse-Lorraine dit le Gros vers 988. Il épouse Adélaïde de Basse-Lorraine, fille de Charles Ier, duc de Basse-Lorraine dit le Gros et Bonne, comtesse d'Ardennes en 990. Il décède en 1011.
Père d’Albert II de Namur.

Blason des comtes de Namur
Albert II comte de Namur ( 997-1069 )
Epouse Régelinde de Lorraine. Fils d’Albert 1er comte de Namur. Plusieurs enfants, dont Hadwige de Namur.
Hadwige ( ou Hedwige ) de Namur ( 1030-1080 )
Fille d'Albert II, comte de Namur et de Regelinde de Lorraine, mariée à Gérard 1er d’Alsace, duc de Lorraine, dit le grand.
Enfants dont Gérard 1er comte de Vaudémont.

Gérard d’Alsace, duc de Lorraine
Hadwige survit assez longtemps à son mari. Elle meurt dans son château du Haut-Bourg de Châtenois, le 28 janvier 1080, selon la Foundation for Medieval Genealogy. Elle est enterrée dans le cloître du prieuré Saint Pierre à Châtenois qu’elle a fondé. Effectivement, entre 1075 et 1080, Hadewidis ductrix, la duchesse Hadwige, invite les moines de Saint-Evre à s’installer dans l’ecclesia apud Castanei castrum ( le Châtenois ).
Depuis 1047 et la révolte de Godefroy le Barbu, le Duché de Lorraine est aux mains de la Maison d’Alsace, descendant des Comtes de Metz.
Depuis une date indéterminée, probablement les origines de l’héraldique au début du XIIe siècle, ceux-ci portaient des armoiries d’or, à la bande de gueules. En 1205 toutefois, le Duc Simon II abdique pour se retirer dans un monastère. N’ayant pas d’enfant survivant, c’est son frère Ferry ( Frédéric ) Ier qui lui succède. Les armoiries aux alérions étant attestées depuis ce Duc, il est donc probable qu’elles étaient sa brisure de cadet. On peut supposer que cette brisure, à l’origine sans doute de simples aigles, étaient une référence à l’aigle des armes impériales de sa mère, Judith ( alias Berthe ) de Hohenstaufen et surtout de son oncle l’Empereur Frédéric Ier Barberousse, dont il portait d’ailleurs le prénom.
![]() |
![]() |
| Blason de la Maison d’Alsace | Blason des Ducs de Lorraine |
Gérard 1er de Vaudémont ( 1057-1108 )
Premier comte de Vaudémont, de 1070 à 1108. Second fils de Gérard d'Alsace, duc de Lorraine, et d'Hedwige de Namur – Enfants dont Gisèle de Vaudémont.

Blason des comtes de Vaudémont

Château de Vaudémont
Gisèle de Vaudémont ( 1090-1144 )
Fille de Gérard 1er Comte de Vaudémont - mariée à Renaud 1er Le Borgne fils de Thierry II Comte de Montbéliard et de Bar
Enfants : Clémence de Bar, Renaud de Bar, Agnès de Bar et Stéphanie de Bar.
Agnès de Montbéliard et de Bar ( née en 1082 ou 1087 )
Comtesse de Langenstein puis de Salm, était fille de Thierry I, comte de Bar ( Bar-le-Duc), et d'Ermentrude ( fille de Guillaume Ier Tête Hardie, comte de Bourgogne ). Elle est née vers 1082 ou 1087 au château paternel de Bar, et morte vers 1176. Elle était la nièce du pape Calixte II.
Elle épousa d'abord Godefroi ( Gotfried ), comte de Langenstein ou Langstein ( mort avant 1110 ), descendant d'Adalbert d'Alsace, qui possédait le château de Langenstein ( Longue Pierre, devenu Pierre-Percée ).


Blason des comtes de Montbéliard Blason des comtes de Bar
Veuve, elle se remaria vers 1110 avec Hermann II de Salm et eut de lui trois enfants connus.
Le marié est Comte de Salm, c'est à dire, de Salm en Ardenne, et est apparenté aux comtes de Luxembourg. La famille de Salm est issue de l'ancienne noblesse lotharingienne puis des comtes de Luxembourg anciennement possessionnés dans l'actuel pays des Ardennes belges. Elle est surtout connue par la destinée que connut la branche qui s'implanta dans les Vosges qui sut constituer au fil du temps le territoire d'une principauté dont la capitale fut Badonviller puis Senones.

Blason des comtes de Luxembourg
Cette noble ascendance est cependant peu de chose en comparaison de celle de la mariée, qui descend d'une sœur d'Hugues Capet, premier Roi capétien de France, et qui apporte de nombreuses possessions Lorraines.

Blason des Capétiens avant 1376 Blason des Capétiens après 1376
A la suite de ce mariage, les terres des Salm vont du Luxembourg jusqu'en Lorraine, pas sans discontinuité cependant. Cette maison est à son apogée, elle est liée à maints rois, évêques, papes et empereurs.
En 1121, Hermann II est chargé d'une ambassade à Rome. Il est l'envoyé de son cousin Guillaume, comte de Luxembourg. Et le Pape auprès duquel il se rend est Calixte II, oncle de sa femme Agnès. Il s'agit de déposer une pièce d'or sur l'autel de Saint Pierre; un an avant cela, Etienne de Montbéliard avait été nommé évêque de Metz et cardinal par son oncle le Pape; cela aide d'avoir de telles relations...
Agnès est veuve du Comte Godefroi de Langenstein, un premier mari très aimé, dont elle continuera de porter le nom après son veuvage et son remariage.
Elle en a hérité le château de Langenstein, dans lequel elle a fait creuser un puits. Après ce creusement, un exploit technologique qui impressionna fort à l'époque, le château de Langenstein devint le château de Pierre Percée, résidence favorite d'Agnès.
De ce premier mariage, Agnès a trois enfants, dont le petit Guillaume, qui meurt jeune et qui est enterré à Raon les Leau. Vassal du duc de Lorraine, le comte Hermann accompagna ce dernier dans ses guerres livrées contre la propre famille d'Agnès. Il trouva la mort ( en 1134 ? ) au cours d'une bataille, et son château vosgien fut conquis après plus d'un an de guérilla.
Devenue veuve, Agnès fonda l'abbaye de Haute-Seille en 1140, non loin de Pierre-Percée, qu'elle affilia à l'Ordre cistercien.
La légende veut qu'Agnès ait trouvé la mort au cours du siège du château, après avoir fait creuser le fameux puits. ( qui donne à ce château son nom, la Pierre-Percée )
C'est son deuxième fils, Henri Ier, qui prit la succession du comté. D'après certaines sources, sujettes à caution, la comtesse aurait été ensevelie dans l'église de Raon-lès-Leau et non dans celle de Badonviller, la capitale du comté.
La famille d’Hermann II Salm, est issue de l'ancienne noblesse lotharingienne puis des comtes de Luxembourg anciennement possessionnés dans l'actuel pays des Ardennes belges. Elle est surtout connue par la destinée que connut la branche qui s'implanta dans les Vosges qui sut constituer au fil du temps le territoire d'une principauté dont la capitale fut Badonviller puis Senones. Ses représentants s'illustrèrent notamment en tant que comtes de Trèves, d'Ardenne, palatin de Lorraine, puis de Salm, roi de Germanie, avoués de l'abbaye Saint-Pierre de Senones, comtes de Salm en Vosges, gouverneurs de Nancy, maréchaux de Lorraine et du Barrois, princes du Saint Empire, princes souverains de Salm-Salm.
Hermann II, obtint, peut–être déjà de son père, l’avouerie de l’abbaye de Senones ( Herimannus comes et advocatus Senoniensis en 1126 ) qui lui fut confirmée par l’évêque de Metz, un proche parent. Mais ce fut son mariage avec Agnès, de la famille des comtes de Bar et veuve du comte de Langstein, qui constitua concrètement le point d’ancrage de la famille aux pieds des Vosges. Ce mariage le mit en possession de la forteresse de Pierre Percée dont dépendait un territoire étendu englobant la ville de Badonviller, puis plus tard de Blâmont.
Comme son père, Hermann II était un chef militaire qui n’hésitait pas à guerroyer pour élargir ses domaines et étendre son autorité. Dans ses efforts de domination qu’il dirigea contre son beau–père, le comte de Bar, et pour distendre ses liens d’inféodation qui le liait à l’évêque de Metz Etienne de Bar, l’une des plus puissantes dynasties de Lorraine, il s’allia contre eux avec le duc de Lorraine. Malheureusement pour lui, le duc se réconcilia en 1135 et l’évêque parvint l’année suivante à conquérir le Château de Pierre Percée après un siège de plus d’un an, au cours duquel Hermann et son fils aîné paraissent avoir perdu la vie.
Ce deuxième échec n’entrava pas la montée en puissance de la famille; de nombreux autres territoires du Saulnois entrèrent dans leur patrimoine encore dans la première moitié du XIIe siècle, acquis sans doute à la faveur du mariage d’Henri Ier, second fils d’Hermann II, avec Adélaïde, héritière des comtes de Metz.
Les comtes successeurs purent, par des alliances avec les principaux nobles du pays ( dont les comtes de Bar et de Dabo ) conserver et élargir plus pacifiquement leur domaine.
Henri II ( 1160-1204 ) Comte de Salm - Comte de Blâmont - 1er comte de Salm en Vosges :
Marié à Judith de Lorraine.
Henri II, né au château de Pierre Percée, choisit de vivre dans le nouveau comté de Salm qu'il créa à la fin du XIIe siècle sur les terres vosgiennes (Salm en Vosges) ; il abandonna alors le comté de Salm en Ardenne à sa sœur Élise ou Élisabeth.
Enfants : Henri III de Salm et Frédéric Henri sire de Blâmont.

Armes anciennes de la famille de Salm Blason des Comtes de Salm
Henri III ( 1200-1246 ) Comte de Salm - Duc de Denoeuvre et Avoué de Vic - 2ème comte de Salm en Vosges :
La famille de Salm est, en ce début du XIIIe siècle, avec les comtes de Bar (Bar-le-Duc), l'une des plus puissantes de Lorraine.
Henri III construit ou rénove à partir de 1205 un château sur les terres qu'il administre pour l'abbaye, dans la vallée de la Bruche, au-dessus du village de La Broque, et le nomme château de Salm. Ses terres sont appelées dès lors Salm en Vosges ou Obersalm, par opposition au Salm originel en Ardenne, ou Niedersalm. Ce territoire relève du Saint-Empire romain germanique, appliquant le droit germanique, mais contigu au duché de Lorraine, État souverain de langue romane, qui applique le droit romain quoiqu'également terre d'Empire.



Le Château de Salm, vue générale, et état actuel . (Crédit photo : Jean François Durant ).
Henri III octroie la seigneurie de Blâmont à son fils cadet Ferry, tige des sires puis comtes de Blâmont de la Maison de Salm.
Déjà propriétaire des Châteaux de Blâmont, Deneuvre, Viviers, Morhange et de Pierre Percée, Henri III éleva entre 1205 et 1225 un nouveau château dans la vallée de la Bruche sur les terres de l’abbaye de Senones. Par cette construction, le comte Henri III affermit avec cette forteresse – sur la base solide que lui avait laissé son père Henri II ( mort vers 1200 ) – une politique castrale ayant pour but d’asseoir son autorité au premier rang des principales familles nobles de Lorraine.
Cette nouvelle construction, réalisée sans le consentement ni l’approbation de l’abbaye de Senones, pourrait être interprétée comme une expression de puissance et de volonté d’indépendance vis-à-vis de l’évêché de Metz comme du duc de Lorraine. Ainsi, et selon un principe en usage au Moyen Age, les grands féodaux tendent à étendre leur pouvoir en s’accaparant des biens et des droits régaliens des abbayes.
Les raisons de cette politique castrale peuvent aussi s’expliquer par le souci du pouvoir comtal de contrôler efficacement les ressources économiques du domaine abbatial. En effet, Henri III a probablement conçu sa forteresse aussi dans le but de dominer et de protéger les forges de Framont ( Ferratus Mons ) situées aux pied de la montagne du Donon. Bien que l’exploitation des filons métallifères n’apparaisse formellement dans les textes qu’en 1261, il est vraisemblable qu’on y travaillait déjà vers 1200, ce qui constituait un cas nullement isolé en Lorraine pour la même période. Le comte Henri III semble donc vouloir utiliser à son seul profit les ressources minières locales. L’enjeu était de taille, car l’exploitation du fer ( comme du sel ) était de nature à assurer l’enrichissement notable des exploitants.
En ce début du XIIIe siècle, la famille paraît avoir joui d’une aisance relative et c’est probablement dans ce contexte d’enrichissement et de pouvoir qu’elle songea un instant à faire jeu égal avec les prétendants à la couronne de Germanie à la faveur du bouleversement politique du grand interrègne.
Henri de Salm de Viviers
Fils aîné et homonyme d’Henri III qui meurt dans des circonstances douteuses en laissant un fils encore jeune, le futur Henri IV.
Henri IV ( 1245-1292 ) Comte de Salm - 3e comte de Salm en Vosges :
Comte de Blieskastel ( 1275 – 1284 ), Marié à Lorette de Blieskastel, dame de Puttlingen.
Devenu adulte, Henri IV poursuivit avec peu de succès les efforts de son grand père en réorganisant les salines de Morhange. N’ayant plus vraiment les moyens de sa politique industrielle, il se heurta à l’énergique et redoutable évêque Jacques de Metz bien décidé à réduire la puissance de la noblesse. Profitant d’une opportunité (endettement du comte), l’évêque investit militairement les installations métallurgiques de Framont en obligeant le comte à lui vendre ses châteaux de Salm et de Pierre Percée, entre 1250 et 1258. D’après la chronique du moine Richer de Senones ( vers 1258–1267 ), l’évêque se serait déplacé lui–même avec ses gardes pour passer la nuit à Salm, prenant symboliquement possession du Château. Le comte fut contraint de se reconnaître homme lige de l’évêque pour les deux forteresses avant de les reprendre en fief. Mais sitôt l’évêque décédé, le comte conclus avec l’abbaye en 1261 un contrat d’exploitation minière prévoyant la reprise des travaux et le partage des bénéfices. Ce contrat laissa aux comtes de Salm les mains libres pour développer et pour devenir progressivement les véritables propriétaires des forges.
Mais dès lors, si les comtes de Salm demeuraient de puissants nobles avec lesquels évêques et ducs devaient compter, ils ne pouvaient plus s’élever contre ces derniers mais bien leur rendre hommage. Le temps des comtes grands seigneurs et grands propriétaires terriens était révolu.
Les comtes de Salm résident principalement à Badonviller mais aussi à Pierre Percée où ils restent en relation directe avec les affaires et la politique. Ils ne demeurent donc qu’à de brèves occasions dans leur bourg éloigné de Salm qu’ils confient dès la fin du XIIIe siècle à des prévôts qui les représentent et qui y exercent la justice. En 1299, l’un d’eux se nommait Wiriat.
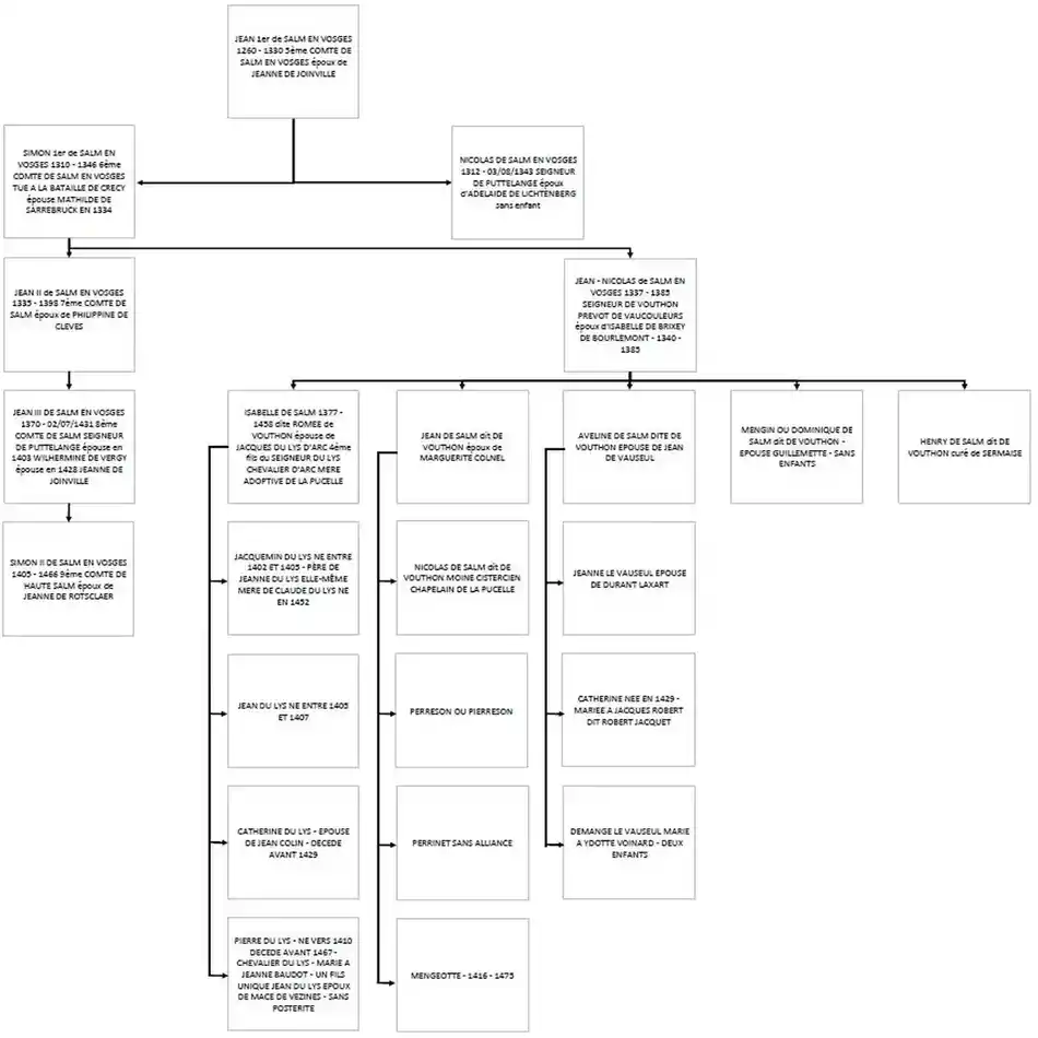
Jean I ( 1264-1328 ) Comte de Salm - 4e comte de Salm en Vosges - Epoux de Jeanne de Joinville :
De cette union naissent cinq enfants :
- Mathilde, épouse de Conrad de Forbach et ensuite de Joffrin 1er, comte de Leiningen-Dagsbourg.
- Loretta, épouse de Heinrich II, margrave de Saxe-Sausenberg.
- Agnès, épouse de de Frédéric II, comte de Saarwerden.
- Simon 1er de Salm en Vosges - 5ème comte de Salm.
- Nicolas de Salm en Vosges ( 1312 - 03/08/1343 ), seigneur de Puttelange, époux d'Adélaïde de Lichtenberg, sans enfant.

Armoiries de Jean 1er Comte de Salm

Reproduction partielle d'une image de Patrimoine de Lorraine.
Les expéditions guerrières malheureuses affaiblirent la puissance des Salm dans la vallée de la Vesouze, et expliquent comment les petits seigneurs de Montigny, d'Ancerviller, de Barbas, devinrent les uns après les autres, vassaux de Blâmont et non de Salm, et pourquoi leurs propres sujets, cherchant protection là où ils trouvaient la force, se détachèrent d'eux pour se donner aux comtes de Blâmont, plus actifs, plus puissants, et toujours présents dans le pays.
Les comtes de Salm, avaient donc perdu dès le milieu du XVe siècle, non pas leurs possessions de la Vezouze, mais la plus grande part de leur influence dans cette contrée.
Mais les comtes de Salm, possédaient aussi, dans la Lorraine allemande les seigneuries de Morhange et de Viviers. C'est dans ce pays, moins âpre que leurs forêts des Vosges, et beaucoup plus fertile, qu'ils s'installèrent peu à peu, délaissant non seulement le voisinage de Senones dont ils étaient voués, mais aussi l'abbaye de Haute-Seille fondée pourtant par leurs ancêtres, pour faire de celle de Salival leur nécropole préférée. C'est là qu'ils édifièrent leur fortune, en s'aidant du patronage des ducs de Lorraine pour s'étendre au voisinage sur les petites seigneuries morcelées et enchevêtrées de la Lorraine allemande.
Simon 1er de Salm en Vosges ( 1310 – 1346 ) – 5ème comte de Salm en Vosges – Tué à la bataille de Crécy – Epoux de Mathilde de Sarrebruck en 1334 :
Enfants :
-
Jean II de Salm en Vosges ( 1335 – 1398 ) – 6e comte de Salm en Vosges – Epoux de Philippine de Clèves.
-
Jean-Nicolas de Salm en Vosges Seigneur de Vouthon ( A ne pas confondre avec Nicolas de Salm en Vosges, fils de Jean 1er de Salm en Vosges Seigneur de Puttelange ).
Notre étude généalogique se poursuit sur le second fils de Simon 1er, à savoir Jean-Nicolas de Salm.
Jean-Nicolas de Salm en Vosges ( 1337 – 1385 ) – Seigneur de Vouthon – Prévôt de Vaucouleurs – Epoux d’Isabelle de Brixey de Bourlémont :
Epouse : Isabelle de Brixey de Bourlémont ( 1340 – 1385 ).
Jean-Nicolas a eu 5 enfants :
-
Isabelle de Salm dite Romée de Vouthon (mère nourricière de la Pucelle) à suivre,
-
Jean de Salm époux de Marguerite Colnel,
-
Aveline de Salm épouse de Jean le Vauseul,
-
Mengin ou Dominique de Salm,
-
Henry de Salm, curé de Sermaise.
Les historiens modernes qui méconnaissent la famille de Salm donnent pour nom de famille à Isabelle, Aveline et Jean le nom de Vouthon ou de de Vouthon. Il n’existe pas de famille de Vouthon mais des Salm de Vouthon, propriétaires d’une châtellenie à Vouthon.
Il ne faut pas confondre le nom de la commune de Vouthon avec le nom de famille des Salm. Les Salm sont ou étaient propriétaires de plusieurs châtellenies dont Viviers,Vouthon, Puttelange, etc.
Isabelle de Brixey de Bourlémont descend d’une branche cadette d’une famille des plus illustres de la contrée, noblesse chevaleresque remontant au VIe siècle et de sang mérovingien, dont les forteresses dans le comté de Bar et le duché de Lorraine surplombaient Frébécourt, Greux, Neufchâteau, Bourlémont, Maxey sur Meuse, Vaucouleurs, Domremy, autant de points stratégiques de la vallée de la Meuse.
La famille de Bourlémont a fait construire aux XIIe et XIIIe siècles le château de Bourlémont sur un promontoire dominant la vallée de la Meuse. La première mention connue de la seigneurie de Bourlémont date de 1184.

Cette famille avait des liens avec Domremy et la contrée, et l’étude historique et géographique de Chapelier sur Domremy est significative à ce sujet :
Au XIIIe siècle, Domremy et tout son territoire étaient du Barrois, et Greux et La Neuveville aujourd'hui les Roises, étaient du temporel de l'Evêque de Toul. Ce temporel s'étendait même encore plus à l'Ouest, jusque sur le village de Seraumont, où l'évêque Thomas de Bourlemont (1330-1353), fit quelquefois sa résidence.
Joffroy, sire de Bourlémont et Sibille son épouse transmirent leurs seigneuries de Domremy et de Greux à leur postérité, qui les conserva en grande partie au moins jusqu'à la fin du XVIIe siècle, peut-être même, jusqu'à la réunion de la Lorraine à la France ".
Leurs héritiers les possédèrent sans interruption, de père en fils ou filles, dans l'ordre suivant :
• Pierre III de Brixey, sire de Bourlémont et Jeanne de Choiseul ( 1269- 1310 ).
• Pierre de Bourlémont, seigneur de Rorthey, décédé en 1316, fils de Pierre III, seigneur de Bourlémont et de Jeanne de Choiseul décédée en 1311. Marié en 1316 avec Jeanne de Beaufremont, dame de Rorthey, décédée le 3 novembre 1347.
Le frère de Pierre est Thomas, évêque de Toul ( 1311 – 1353 ).
• Jean Ier de Brixey, sire de Bourlémont et Jeanne de Grancey ( 1310-1340 ). Leur fils Henri ( 1330 -1403 ), seigneur de Bourlémont, s’est marié avec Alix de Joinville.
• Pierre IV de Brixey, sire de Bourlémont, jusqu'après 1353, avec son frère Jean II, qui lui succéda à Domrémy. Pierre est déjà contemporain de la Pucelle ainsi qu’en atteste la déposition de Isabelette, femme de Girardin, dans les actes du procès en 1431.
• Jean II de Brixey de Bourlémont, marié à Catherine de Beaufremont dite de Ruppes, eut Jeanne de Bourlémont, qui épousa André de Joinville.
Jean II de Brixey de Bourlémont avait certainement Domrémy en entier quand, le 12 février 1397, il en donna le dénombrement à Robert, duc de Bar.
Leur fille Jeanne de Joinville épousa :
1) Henri d'Ogévillers ;
2) Jean V, comte de Salm, tué en 1431, à la bataille de Bulgnéville.
De Jeanne de Joinville naquirent :
1) Béatrix d'Ogévillers, mariée à Jean de Fénétrange;
2) Jean VI, comte de Salm, mort en 1485;
Ils se partagèrent la succession de leur mère et en particulier la seigneurie de Domremy.
Les successeurs de Jean VI, comte de Salm, furent :
Jean VII, comte de Salm, mort en 1501, époux d'Anne d'Haraucourt et,
Jean VIII, comte de Salm, décédé en 1548, époux de Louise de Stainville
Jean IX, comte de Salm dont les deux frères sont morts sans alliance en 1600,
Paul, comte de Salm, époux de Marie Le Veneur.
De ce mariage naquit Christine de Salm, baronne de Ruppes, dame de Domremy, etc., mariée le 15 avril 1597, à François, comte de Vaudémont, puis duc de Lorraine. Ils eurent pour fils les ducs Charles IV et Nicolas-François, ce dernier, père du duc Charles V, aïeul du duc Léopold, et bisaïeul du duc François III qui, en 1737, céda la Lorraine à la France, et devint empereur d'Allemagne en 1745.

Blason de la famille de Bourlémont

Armes de Jeanne de Choiseul, épouse de Pierre III de Bourlémont, Famille du Maréchal Jeande Baudricourt, seigneur de Baudricourt et de Choiseul.

Armes de Jeanne de Grancey, épouse de Jean Ier de Bourlémont.

Blason de Catherine de Beaufremont, épouse de Jean II de Bourlémont
Romée de Vouthon ou Isabelle de Salm ( 1377-1458 ) – Epouse de Jacques du Lys – Quatrième fils du seigneur du Lys titré chevalier d’Arc - Mère nourricière de la Pucelle – Quatre enfants : Jacquemin, Jean, Catherine, Pierre :
Mariée à Jacques du Lys d’Arc (1380 - 1440), régisseur des domaines Vosgiens de Yolande de Bar, doyen en 1423 puis sergent et procureur de Domremy – Isabelle ou Isabelette ou Romée a repris le surnom de Romée qui était porté par sa mère prématurément disparue. L’origine de cette appellation est consécutive au pèlerinage d’octobre 1376, auquel la mère de la Pucelle a participé pour célébrer le cent cinquantième anniversaire de la mort de saint François d’Assise.
Nous présentons ci-dessous le tableau généalogique des descendants issus de Jean 1er de Salm en Vosges, suivi de notes explicatives :

Ouvrir le tableau sur une page séparée.
NOTE 1 :
Le tableau généalogique que nous présentons est exhaustif dans le sens ou tous les personnages sont évoqués, y compris Jean-Nicolas de Salm en Vosges, seigneur de Vouthon. Ce prévôt de Vaucouleurs a longtemps été oublié dans toutes les généalogies car il permettait de constater la haute noblesse de sa fille (Isabelle de Salm dite Romée de Vouthon) d’une part, et d’autre part, que le nom de de Vouthon est une seigneurie appartenant aux Salm, qui peuvent porter ce qualificatif après leur nom.
Ce surnom de Vouthon ou de De Vouthon remplaçant le nom de famille des Salm permet également d’accréditer la légende de la Pucelle en petite bergère et celle du laboureur, au sujet de la famille des du Lys des chevaliers d’Arc en effaçant l’origine prestigieuse de la famille nourricière de la Pucelle.
Il peut être difficile, à notre époque, de comprendre qu’autrefois on abandonnait une partie de son nom, tout au moins la qualification qu’utilisait les parents, pour en prendre une autre. On prenait le nom de la terre de dignité que l’on possédait. C’était coutume admise.
Donc pour se différencier, certains enfants se qualifiaient d’une possession terrienne appartenant à la famille mais différente de celle des parents. Nicolas de Salm est seigneur de Puttelange et ce qualificatif est repris par Jean III de Salm.
Le second fils de Simon 1er – 7ème comte de Salm est lui seigneur de Vouthon… Nous sommes bien évidemment dans les pratiques des familles aristocratiques de l’époque. Le nom Vouthon peut être néanmoins un nom porté par une famille ou plusieurs familles non recensées dans les dictionnaires de la noblesse, mais cette famille ou ces familles n’ont aucune interférence avec notre étude.
Deux autres familles ont occupé des seigneuries à Vouthon après le passage des Salm :
Les des Salles et les d’Abzac :
1 - La famille des Salles qui est une famille noble française, aujourd'hui disparue, originaire de la province du Béarn dont une branche s'est implantée en Lorraine en 1476. Les des Salles seigneur de Vouthon-Bas et de Vouthon-Haut portait d'argent à la tour donjonnée de sable. Cette famille possédait un château à Vouthon-Haut.
Pierre des Salles participe à la bataille de Montlhéry, en 1465. Après sa campagne de 1475, le roi lui a donné son ordre de chevalerie. Louis XI envoie 400 lances commandées par Georges de La Trémoille, avec Pierre des Salles et Odet de Rouillac comme officiers, pour soutenir René II de Lorraine dans son combat contre Charles le Téméraire. Pierre des Salles a été chambellan du duc de Lorraine, qui a brillamment combattu aux côtés de René II à la bataille de Nancy en 1477. Il s'est marié en 1490 avec Nicole de Vernancourt, héritière de la seigneurie de Gombervaux.
2 - Au 17e siècle la seigneurie dite le Logis du Portail appartint aux d'Abzac qui firent édifier le logis et la plupart de ses dépendances. Les armes des d'Abzac sont : "Ecartelé au 1er et au 4ème d'argent à une bande d'azur chargée au milieu d'un besant d'or, à la bordure d'azur chargée de huit besants d'or; au 2ème d'or à une fasce de gueules accompagnée de six fleurs de lys d'azur".
;
NOTE 2 :
Dans le tableau que nous présentons les dates de naissance ou de décès, quand elles sont citées, le sont au titre de l’illustration et du repèrage généalogique des personnes. Ces dates sont souvent diverses et variées en suivant les documents de base même quand nous avons la preuve d’une filiation.
NOTE 3 :
La mère nourricière de Jeanne, Romée de Vouthon ( en fait Isabelle de Salm ) a eu deux frères. Un des témoins de l'enquête des 2 et 3 novembre 1456, Jehan Colin, l'aîné, natif et habitant de Sermaize, dit de son curé Henry de Vouthon ( en fait Henry de Salm ), qu'il était natif de Vouthon, et qu'il affirmait qu'ils ( Perrinet et Perresson ) étaient ses prochains parents, et :
"qu'après son trespas, lesdits Perrinet, Perresson et Mengotte leur sœur ont prins et emporté par portions égales toute la succession mobiliaire et immobilliaire d'icelluy feu messire Henry de Voulton, comme ses plus prochains linagers habiles à luy succéder, sans que aulcuns empeschement leur en fust ni ayt été depuis lors mis, fait ou donné."
( Nouvelles recherches, p.14-15 de Bouteiller et Braux ).
Il ne nous est donc pas possible de déterminer si le curé de Sermaise est le frère, le cousin ou le neveu de Romée de Vouthon ( Isabelle de Salm ).
Dans le tableau ci-dessus nous le positionnons en qualité de frère sans aucune certitude donc.
NOTE 4 :
Considérations sur les descendants de Jacquemin du Lys, frère de lait de la Pucelle :
La vie de Jacquemin, frère ainé de la Pucelle, reste entourée d'une certaine obscurité. La généalogie élaborée par Charles du Lys en 1610, revue et corrigée en 1612 et 1628, fit autorité pendant près de deux siècles et demi.
Celui-ci affirma que Jacquemin était mort sans enfant. Or, un acte découvert en 1878 par un érudit orléanais, Mr Boucher de Molandon, apporta la preuve contraire.
Cet acte de notoriété, daté de 1502, mentionne un certain Claude du Lys, habitant Domremy, procureur fiscal de Greux et Domremy, qui se proclame comme étant petit-fils de Jacquemin par sa mère. Jacquemin eut donc au moins une fille, prénommée Jeanne, laquelle eut deux fils qui firent souche.
Cependant, un acte de baptême mentionne le nom de la mère de la fille de Jacquemin, il s’agit de Catherine Corviset.
Nous savons que seul Jacquemin a fait souche durablement. Jacquemin serait mort avant 1452. Une enquête de 1502 permet de connaître sa descendance: il eut au moins une fille, Jeanne ( épouse de Jean ), qui eut elle-même deux fils qui parvinrent à l'âge adulte : Claude du Lys, né vers 1450, époux de Nicole Thiesselin, et Thévenin époux d'Anne de Séraumont.
L’existence de sa fille n’est connue que par le témoignage oral de son petit-fils Claude en 1502. Il faut également savoir que seule la descendance de ce Claude du Lys peut être considérée comme totalement fiable, celle de Thévenin faisant l’objet de controverses puisque la paternité de trois enfants qui lui sont attribués n’a, à ce jour, pas été authentifiée.
La descendance de son fils Didier est en revanche connue, parfaitement fiable et admise en généalogie.
Notons seulement, parmi les familles figurant au nombre des descendants de Claude et de Didier du Lys sur les premières générations, les Hurlot, de Brixey, Morise, les des Hazards, de Bonnaire, Mynette...
NOTE 5 :
Considération sur la descendance de Jean du Lys, frère de lait de la Pucelle :
Mort entre 1468 et 1476. Nous ignorons le nom de son épouse. En 1455, un document le dit honorable homme Jean, dit Dalie, prévôt laïc de Vaucouleurs comme son grand-père Jean-Nicolas de Salm.
Il eut une fille, Marguerite, laquelle épousa Antoine de Brunet et mourut vers 1501-1502, laissant trois enfants, dont deux, Anne et Antoine, morts sans descendance avant 1519 et le troisième, Jean époux en 1519 de Catherine de Thiville.
Sa lignée s'éteignit assez rapidement :
cf. H. Morel, La Noblesse de la famille de Jeanne d'Arc au XVIe siècle (1972 )
NOTE 6 :
Considérations sur la descendance de Pierre du Lys, frère de lait de la Pucelle :
Cette descendance de Pierre du Lys est établie à partir des diverses enquêtes de noblesse en 1476 et 1551, ainsi qu’à partir de l'enquête faite en 1502 pour l'attribution de l'héritage de Jean du Lys, fils unique de Pierre du Lys mort sans postérité.
Au XVIe siècle et dans une moindre mesure au XVIIe siècle, diverses familles tentèrent de se rattacher au lignage de la famille adoptive de Jeanne pour profiter d'exemption d'impôts.
Les exemples les mieux connus sont ceux du baron de Tournebu et de Charles du Lys.
Charles IX ayant supprimé toute tentative de transmission de noblesse par les femmes, ces familles se rattachèrent toutes à Pierre, seul frère de lait de Jeanne dont on savait qu'il avait eu un fils.
Pour multiplier leurs chances, certain dédoublèrent l'épouse de Pierre en une Jeanne Baudot et une Jeanne de Prouville, Jeanne Baudot étant en effet dame de Prouville et inventèrent des fils supplémentaires à Pierre.
L'enquête de 1502 ne mentionne ni l'existence de ces fils, ni l'existence d'une quelconque descendance. Il a été clairement démontré que Pierre d'Arc n'a eu qu'une seule femme et un seul fils. Il ne s'est jamais marié à Jeanne de Prouville, et n'a donc pas eu de postérité, au-delà de son fils unique !
voir: Boucher de Molandon: "Pierre du Lis, extinction de sa descendance en 1501" Conseil héraldique de France, 1890, critiquant la généalogie inventée par Robert Le Fournier précédemment parue dans la même revue.
NOTE 7 :
Catherine du Lys mariée avec Colin, fils du maire de Greux meurt en couches probablement peu avant le départ de Jeanne en 1429 puisque celle-ci se soucie alors de redonner le prénom de sa sœur au premier enfant à naître de la famille.
NOTE 8 :
En ce qui concerne la descendance de Jean et Aveline de Vouthon ( en fait Jean et Aveline de Salm – enfants de Jean-Nicolas de Salm en Vosges ) :
L’absence de sources documentaires et d’éléments administratifs complique la tâche des chercheurs qui ne peuvent remonter au-delà du milieu du XVIe siècle ( voir nouvelles recherches de Bouteiller et Braux ).
En 1555, une enquête est faite à Vaucouleurs à la demande de Jean Royer qui permet d’établir la postérité d’Aveline, épouse de Jean le Vauseul ou de Voyseul.
Lire l'ouvrage de Bouteiller et Braud
Un livre de référence sur le sujet La famille de Jeanne d’Arc, son séjour dans l’Orléanais d’après des textes authentiques, publiée à Orléans en 1878 par M. Boucher de Molandon, étudiant l’acte de notoriété de 1502 et les textes relatifs à Aveline, épouse de Jean Le Voyseul (concernant les patronymes Lassois, Friziot, Royer, Robert, Lengres, Barrois…).
"
Un document inédit sur une branche champenoise de la famille de Jeanne d’Arc ", rédigé par H. Morel (in Annales de l’Est, 5e série, 1968, n°1) étudie la descendance de Jean de Salm de Vouthon (on y trouve entre autres les patronymes Turlaut, Deperthes, Marguin, Gallet, Chevalier, Dommenge, Blanchart, Deschamps, Leglaive, Lebègue, Lefebvre, Braux…).
Livre l'ouvrage de Boucher de Molandon.
Les descendants de la famille d'Arc - la noblesse - les actes du pouvoir royal :
Sur la noblesse de la famille du lys d’Arc et sur la fameuse question de la noblesse des descendants, les remarques suivantes s’imposent.
Ces questions qui passionnent bon nombre de nos contemporains nous permettent de produire des rappels intéressants et de situer dans le temps les édits du pouvoir royal et leurs conséquences.
La famille du Lys des chevaliers d’Arc possédait des armes et appartenait à la noblesse.
Plusieurs de ses membres ont exercé des fonctions importantes, auprès de la famille royale (dont un précepteur du dauphin), dans l’administration et dans l’Eglise.
La distinction de l’Ordre du Porc-Épic décernée par Charles d’Orléans au chevalier Pierre ( frère de lait de la Pucelle ) nécessitait de la part du récipiendaire d’être issu de quatre générations nobles ( Ordre du Porc-Épic institué en 1394 à l’occasion du baptême de Charles d’Orléans – nombre des décorés fixé à 25 ).
Cette famille a donc porté cette noblesse jusqu’à l’extinction de son dernier héritier mâle, c'est-à-dire avec Jean du Lys disparu en 1501, fils du chevalier Pierre.

Un vestige de l'ordre du Porc-epic à l’hôtel Groslot à Orléans.
De 1501 à 1550 une première procédure judiciaire par Le Fournier fait état des Lettres d’annoblissement de décembre 1429. Nous n’avons aucune revendication de noblesse de la part de la famille du Lys d’Arc au titre des ces prétendues lettres décernées par Charles VII avant cette procédure.
Nous constatons que cette période est longue d’un demi-siècle.
Nous constatons également que jusqu’en 1550 il n’y a aucun acte officiel relatant la noblesse ou l’anoblissement des descendants de la famille du Lys issue des chevaliers d’Arc, ce qui a toujours été très surprenant pour les généalogistes.
Il est bien évident que si les Lettres de décembre 1429 ne sont pas utilisées par les descendants de 1429 à 1550 cela pose un problème historique et sociologique car les avantages liés à la qualité de noble étaient très importants et s’y soustraire était incompréhensible.
Le doute sur l’authenticité des Lettres de 1429 s’est donc répandu chez un certain nombre d’historiens et de généalogistes à la suite de cette observation. On peut donc également penser que la descendance directe de la famille du Lys titulaire du titre de chevalier d’Arc étant éteinte en 1501, il est normal que l’on ne trouve aucune revendication après cette date.
Par ailleurs, l’application des Lettres de 1429 est explicitée par de La Roque qui a produit le traité de la noblesse en 1678.
Référence parmi les références, ce traité édité en 1678, a toujours été considéré comme l'étude nobiliaire la plus complète et la plus sérieuse jamais parue.
Depuis plus de deux siècles, la majorité des auteurs ayant publié une étude sur la noblesse ont puisé dans cet ouvrage la plus grande partie des informations constituant leurs recherches. Ce recueil constitue, sans nul doute, la plus intéressante des sources imprimées sur la noblesse et sur son origine. Ce spécialiste incontesté précisait à propos des Lettres de 1429 qu’on « a mis en doute si l’intention du roi Charles VII en anoblissant la Pucelle d’Orléans a été de transmettre la noblesse à la postérité féminine de ses frères, parce qu’il est du style ordinaire de plusieurs autres chartes d’anoblir mâles et femelles, mais non pas les descendants des filles, si elles ne contractaient pas des alliances nobles »
La Roque faisait allusion aux coutumes de Champagne, de Lorraine, de Brie, du Barrois.
L’authenticité des Lettres de 1429 est ainsi contestée par Jean Jacoby qui en a fait un livre ( la noblesse et les armes de Jeanne d’Arc – Mercure de France – 1937 ).
De même un généalogiste de l’Association de la Noblesse Française, (ANF) de Sachy de Fourdrinoy, a écrit dans la revue Histoire et Généalogie de Janvier - Février 1987 :
« L’original des lettres d’anoblissement n’a jamais été trouvé – Ces lettres sont connues par une exposition fautive transmise dans les archives nationales et par une copie collationnée en 1738 ».

Michel de Sachy de Fourdrinoy
Sachy de Fourdrinoy produit dans la revue précitée les dates très significatives qui sont évoquées ici pour appuyer sa démonstration.
Nous constatons que le généalogiste rejoint l’historien Jacoby.
De 1550 à 1556, le délai aura été employé par les descendants de la famille du lys d’Arc pour faire valoir leur qualité de noble au titre des lettres de 1429 avec un échec final matérialisé par l’édit d’Amboise du 25 mars 1556. C’était là tout le système successif de l’anoblissement des descendantes de la famille d’Arc par les femmes au titre des lettres de décembre 1429 qui est remis en cause et toute valeur attribuée aux prétendues lettres puisqu’il n’y a plus d’héritiers mâles.
En tout état de cause le pouvoir royal précise et fixe sa législation et modifie ses précédentes dispositions, si l’on considère que celui-ci est l’émetteur des lettres de décembre 1429.
En effet, l’édit d’Amboise du 25 mars 1556 et l’arrêt conforme de la Cour des Aides de Normandie du 25 avril 1556 restreignent la cause exorbitante de noblesse utérine, en exigeant que les maris et descendants vivent noblement et justifient de leur extraction par lettre patente ou décision judiciaire spécialement obtenue à leur égard.
Le précédent règlement est confirmé par l’édit du Roi Henri IV de 1598 et par l’édit de Louis XIII en 1614 et ensuite par l’édit du 18 janvier 1634, car un nombre important d’abus est constaté par chaque nouveau souverain et cela pose un problème de rentrées fiscales.
Si nous nous interrogeons pour savoir quelles descendantes répondent aux critères de l’édit d’Amboise, nous présélectionnons Marguerite qui épouse Antoine de Brunet, Jeanne qui épouse Olry Colin des Hazards et Françoise qui épouse Jean de Bonnaire.
Donc Jeanne épouse de Olry Colin des Hazards, dont la noblesse est de notoriété publique à l’époque, et Françoise, épouse de Jean de Bonnaire, écuyer à Vaucouleurs.
Pour Marguerite, qui a eu trois enfants, la descendance s’est éteinte car ses trois enfants n’ont pas eu de postérité (c’est la fin de la postérité de Jean frère de lait de la Pucelle).
De tout ce qui précède, nous concluons que la noblesse de la famille du Lys d’Arc a été transmise jusqu’au dernier fils de la famille en 1501, en l’occurrence Jean du Lys époux de Macé de Vézines, fils de Pierre époux de Jeanne Boudot et frère de lait de la Pucelle.
La famille d’Arc a donc perdu sa noblesse du chef de la famille du Lys d’Arc en 1501 et du chef du prétendu anoblissement par les lettres de 1429 avec la production par le pouvoir royal de l’édit d’Amboise en 1556.
Les descendants des filles tiennent donc leur noblesse des familles auxquelles ces filles se sont alliées.
Nous devons tirer les conséquences de ce qui précède en concluant que si la famille d’Arc s’est retrouvé dans « l’obscurité » à l’égal de toutes les familles du royaume qui n’étaient pas nobles, cela n’a rien d’étonnant.
Seules les familles nobles ont laissé des traces dans les archives avant l’organisation des registres paroissiaux et de ceux de l’état-civil, car ces dernières occupaient des emplois ou des charges militaires ou civiles que nous pouvons qualifier de réservés et dont nous avons conservé les traces administratives.
Ces familles ont fait l’objet d’un acte d’anoblissement conservé par l’administration royal et par les récipiendaires.
Ces familles devaient ensuite au cours des âges prouver régulièrement leur noblesse ou leur ancienneté dans la noblesse dans tous les actes de leur vie.
Pendant les périodes définies ci-dessus des anoblissements ont été réalisés par le pouvoir royal de personnes prétendant appartenir à la descendance de la famille d’Arc. Ces anoblissements ne prouvent et ne cautionnent pas une filiation d’une part, et d’autre part, s’accoutument fort bien de l’édit d’Amboise en 1556.
L’édit d’Amboise est la règle d’application générale et l’anoblissement d’un sujet et sanctionne des mérites personnels à un moment donné de l’histoire du royaume.
Les termes « confirmation » et « maintenue » employés dans des lettres patentes d’annoblissement n’entraînent pas rétroactivité pour des familles d’origine bourgeoise mais sont fréquemment employés pour flatter de nouveaux anoblis.
Les anoblissements sont répertoriés dans l’annuaire du Conseil Héraldique de France – 13e année – 1900 - pour les années 1400 à 1480 et pour les années 1446 à 1566 dans l’Annuaire de la 14e année – 1901 (documents disponibles sur internet sur le site de la BNF Gallica).
Les Salm, Badonviller et les templiers :
Une charte de mai 1257 semble la pièce la plus importante sur la situation de Badonviller au XIIIe siècle.
Henri IV et dame Lorette, sa femme, font communauté avec le maître et les frères de la Chevalerie du Temple " de tout ce qu'ils possèdent à Badonviller et son ban, en tout profits et us, à savoir hommes, femmes, terres, prés, bois, eaux, dîmes, gerbages ; moulins, pacages, rentes et toutes seigneuries, à l'exception des hommes d'Allencombes "...
Détails de la charte :
Cette lecture indique donc qu'une communauté entre les comtes de Salm ( pour 3/4 ) et les Templiers ( pour 1/4 ) et, fait remarquable pour l'époque, que les habitants avaient obtenu des franchises, une organisation judiciaire et administrative comprenant des échevins.
Le Comté de Salm, situé à l'origine entre Luxembourg et Eiffel, va s'étendre par alliances, mariages, vers le sud. Hermann II, fils d’Hermann I élu roi d'Allemagne en 1080, épousa Agnès, fille de Thierry Ier, comte de Montbéliard et de Bar, veuve du comte de Langenstein. Son fils, Henri Ier joua un grand rôle durant le XIIe siècle. A sa mort, la partie ardennaise revint à la famille de Vianden, son fils Henri II hérita d'un comté de grande importance, rehaussé par son mariage avec Judith de Lorraine.
Henri II, durant son long règne, ( il est mort à près de 100 ans ) consolida son domaine et fit construire le château de Salm, en haut de la vallée de la Bruche, commune de la Broque. Sa succession fut plus compliquée, décès de l'héritier, Henri III, son frère Ferry I chassant le père âgé de 90 ans.
Le moine Richter nous apprend que :
" finalement Dieu suscita à Ferry un fort adversaire dans la personne de Henri, son neveu, fils de son frère Henri, qui réclamait la moitié du comté de Blâmont. Il chercha d'abord à le leurrer par de belles promesses; mais enfin réduit par la force des armes, il dut lui abandonner sa part, à savoir Morhanges et Viviers, les châteaux de Pierre-Percée et de Salm. Ferry retint pour lui Blâmont et le haut château de Deneuvre ".
C'est donc Henri IV qui signa avec les Templiers la charte de 1257.
Les Templiers sont très certainement venus à Badonviller comme ils le faisaient partout, après avoir reçu en donation une part des terres laissées par l'un des seigneurs, cités plus haut, autre que les comtes de Salm. Un fait est certain, saint Bernard, abbé de Clairvaux, propagateur de l'Ordre des Templiers, est venu à l'abbaye de Haute-Seille, fondation des comtes de Salm.
Louis Schaudel relève que dans cette ( petite ) région il connaissait le Temple à St Georges de Lunéville, et d'une manière moins certaine les fermes de Domjevin, Mignéville, Xousse, Foulcrey, Autrepierre, Hattigny.
Où étaient-ils implantés à Badonviller ?
Vraisemblablement aux alentours du Château de Pierre-Percée, pourquoi pas au château lui-même puisque les comtes demeuraient dans la vallée de la Bruche ?
Maintenant noyé sous quelques dizaines de mètres d'eau, existait un lieu-dit, Jérusalem, isolé dans la forêt. Ce fond de vallée, il faut l'imaginer défriché et cultivé, comme tous les hameaux entourant Badonviller. Un ancien chemin conduisait directement au château de Pierre-Percée, situé juste au-dessus.

Le château de Pierre Percée ( Langenstein ), vue ancienne et vue actuelle.
Cette période, semble-t-il prospère, de Badonviller se poursuivit au-delà de la fin des Templiers, due au " roi françois " Philippe le Bel. Dans cette région, comme dans tout l'empire germanique, les hommes du Temple ne semblent pas avoir été trop mal traités.
Mais leurs biens furent dévolus à l'ordre des Hospitaliers de Saint Jean de Jérusalem.
Durant trois siècles, la vie de Badonviller fut liée à celle de Senones et soumise aux démêlés politico-religieux-mercantiles des comtes de Salm et des abbés de Senones.
Une parenté avec Saint François d’Assise :
D’autres considérations généalogiques sont remarquables en ce qui concerne la famille d’Arc. La mère adoptive de la Pucelle et le saint patron d’Italie sont issus du même lignage par leur lignée matriarcale.
Isabelette Romée est également parente de Saint François d’Assise (1181-1226). Le père du saint se dénommait Pietro Bernadone dei Moriconi et sa mère Dona Joanna Pica de Bourlémont. Les Bourlémont sont sans doute restés attachés au souvenir de Saint-François car Isabelette Romée, très pieuse, était attachée au Tiers-ordre Franciscain et en relation avec des personnalités importantes du même ordre. L’éducation de la Pucelle s’est réalisée dans un cadre franciscain et l’appartenance de la Pucelle au tiers-ordre franciscain par la suite est très probable.

Représentation de François d'Assise
Des descendants de la famille d’Arc par la branche de Jacquemin, alliés capétiens par le mariage de Jeanne du Lys avec Olry Colin des Hazards :
Voir à ce sujet la généalogie de la famille Desasars (ou des Hazards) de Montgaillard réalisée par Dominique Notter disponible sur internet.
Nous constatons également qu’une branche des descendants de la famille d’Arc s’est alliée à la famille capétienne.
Il s’agit là d’une descendance de Jeanne, fille de Didier, fils de Thévenin, fils de Jeanne du Lys, fille de Jacquemin d’Arc, fils de Jacques d’Arc et d’Isabelle Romée, qui a épousé Olry Colin des Hazards en 1520. Cette dernière famille s’est par la suite alliée à la famille Davy (d’Amfreville – du Perron – de Virville) dont les descendants sont des alliés capétiens depuis le mariage de Pierre Davy le 01 juillet 1629 avec Jeanne Gigault de Bellefonds, fille de Bernardin et de Jeanne des Epaules, fille de Jean et Jeanne de Dreux, princesse de sang royal, issue de Robert quatrième fils de Louis VI le Gros.
L’étude généalogique d’Hubert Lamant et de Jean Canu sur la famille Davy qui traite de l’union de Jeanne du Lys avec Olry Colin des Hazards est intéressante car elle nous permet de retrouver des descendants de la famille d’Arc alliés à la famille capétienne.
![]() |
![]() |
| Armes de la famille des Hazards devenue Desazars de Montgaillard | Armes de la famille Davy d’Amfreville, Davy du Perron et Davy de Virville |
![]() |
![]() |
| Portrait de l’Amiral Davy d’Amfreville | Portrait du Cardinal Davy du Perron |
Il faut mentionner la présentation du tableau généalogique publié dans le Bulletin de la Société des Lettres, Sciences et Arts de Bar-le-Duc en 1889 tome VIII qui présente des renseignements intéressants mais une confusion en ce qui concerne le mari de Jeanne fille de Jacquemin, qui " selon quelques-uns épouse Jean du Lys son oncle ". Nous savons que cette assertion n’est pas prouvée et est due au fait que le mari Jean a pris l’appellation de sa femme, créant ainsi la confusion avec Jean du Lys son oncle par alliance.
Un tableau généalogique est également disponible sur internet sur le site du Musée Jeanne d'Arc de Rouen que nous reproduisons ci-dessous et qui permettra de situer les descendants de Jeanne épouse de Olry Colin des Hazards dont nous évoquions ci-dessus l’ascendance capétienne.

Considérations sur les armes de la Pucelle
Le livre de Jean Jacoby " La noblesse et les armes de Jeanne d’Arc " (1937) est une synthèse sur l’étude des lettres patentes de décembre 1429 ou lettre d’anoblissement de la famille de Jeanne d’Arc. Se reporter à notre sujet sur la noblesse des d’Arc sur notre site qui peut se résumer ainsi : personne n’a jamais pu prouver l’existence de ces fameuses lettres patentes de décembre 1429 anoblissant toute la famille d’arc et sa descendance.

L'ouvrage de Jean Jacoby
Ce livre de Jacoby est difficile à trouver car il n'a pas fait l'objet de rééditions.
Cet ouvrage fait également état de l'Ordonnance de Charles VII en date du 02 juin 1429, octroyant des armes à la Pucelle, conservée à la Bibliothèque Nationale dans un recueil de monnaies et médailles. Wallon et E. de Bouteiller citent également cette Ordonnance.
Texte de l'Ordonnance royale :
De la Pucelle Jehanne
Le IIè jour de jung MIIIICXXIX, ledit seigneur Roy ayant cogneu les proesses de Jeanne la Pucelle et Victoires du don de Dieu, et son Conseil intervenu, donna, estant en la ville de Chinon, armoyries a la dite Jeanne pour son estendart et soy décorer, du patron qui s'ensuit : "d’azur à deux fleurs de lys d’or accompagnées d’une épée d’argent à la garde d’or ornée de cinq fleurs de lys férue dans une couronne royale du même".
Nous pouvons ajouter à cela que l’épée est ornée de cinq fleurs de lys comme celle du Duc Louis d’Orléans.
![]() |
![]() |
| Blason de la Pucelle | Blason de la Pucelle (reproduction moderne) |
Ce document est par contre, lui, d'une authenticité indiscutée puisque nous avons l'original, qui confère des armoiries à Jeanne sans indication en ce qui concerne son anoblissement ou sa noblesse puisque cette dernière est déjà une princesse royale.
Nous rappelons ci-dessous les armes du roi Charles VII pour montrer les similitudes entre elles et en donner une définition héraldique.
Les armes de la Pucelle sont les armes de France avec ce que l’on appelle une brisure de bâtardise. Cette brisure consistait tantôt en une barre sur une des pièces, tantôt par le remplacement d’une pièce par une autre (c’est le cas de la Pucelle), mais sans modification d’aucune autre pièce ni des couleurs. Ainsi le remplacement par une épée d’une des trois fleurs de lys des armes de France constituait une brisure de bâtardise. Nous donnons pour exemple les armes ci-dessous de Dunois, le bâtard d’Orléans et des Bourbon Condé.
![]() |
![]() |
![]() |
| Blason des Capétiens après 1376, armes du roi Charles VII | Blason de Dunois Bâtard d’Orléans | Blason des Bourbon Condé |
Monsieur de Sermoise, dont nous référençons les œuvres sur notre site, écrit à ce sujet : " Une couronne est un insigne de dignité. Or, la couronne donnée à Jeanne est celle des Dauphins de France " ( il ne s’agit pas en effet d’une couronne de duc, de marquis, de comte, de baron, ou de chevalier – note du rédacteur )
" A cette époque, où les armoiries constituaient une véritable carte d’identité au niveau de la Cour, il était impensable de distribuer un tel élément symbolique à tort et à travers.
Et puis, donner une couronne sans titre est une absurdité. Pour quelle raison Charles VII octroierait-il spontanément une couronne royale à une bergère qui n’a pas plus de titre que de nom, hormis celui de "la Pucelle ?
Parce que le secret est important. Tellement important que les héraldistes du roi vont prendre à son sujet une précaution exceptionnelle : au lieu de placer la couronne au dessus de l’écu, suivant la règle, ils vont l’incorporer au blason lui-même. De cette façon, le secret de la naissance ne sera pas évident comme dans le cas d’une couronne posée au-dessus de l’écu et, transpercée par l’épée, deviendra inamovible".
L’historien Le Brun des Charmettes écrit au sujet du blason de Jeanne qu’il constitue " une faveur insigne à cette époque et qu’on ne croit pas avoir jamais été accordée à aucune personne étrangère à la maison royale ".
________________________________
Lire aussi sur le site :

Les secrets de Jeanne












